Identificate dal rene umano una popolazione di cellule con caratteristiche staminali adulte
Lo rivela uno studio dell’Università di Milano-Bicocca pubblicato sulla rivista Stem Cell Research. Le cellule, chiamate PKHhigh, sono state identificate e isolate per la prima volta da nefrosfere clonali tramite uno speciale colorante fluorescente. La scoperta contribuisce a comprendere i meccanismi che regolano la replicazione e la differenziazione di queste staminali, potenzialmente anche alla base dell’insorgenza di tumori renali.
Milano, 4 settembre 2013 – I ricercatori del Dipartimento di Scienze della Salute dell’ Università di Milano-Bicocca hanno individuato e isolato una popolazione omogenea di cellule staminali adulte dal rene umano. Le hanno chiamate PKHhigh. Fino a oggi l’esistenza di cellule staminali renali adulte è argomento controverso e non ancora definitivamente risolto.
Lo studio (PKHhigh cells within clonal human nephrospheres provide a purified adult renal stem cell population. S. Bombelli et al., Stem Cell Res (2013), http://dx.doi.org/10.1016/j.scr.2013.08.004) è stato realizzato da un gruppo di ricercatori del Dipartimento di Scienze della Salute dell’Università di Milano-Bicocca, coordinati dal professor Roberto Perego, associato di Patologia generale e responsabile del Laboratorio di Patologia Molecolare e Oncologia.
Le cellule staminali renali adulte sono state identificate a partire da colture clonali di nefrosfere umane (cioè aggregati sferici di 130-140 cellule originati da una singola cellula staminale) sfruttando la caratteristica funzionale tipica delle cellule staminali stesse: la capacità, con la divisione asimmetrica, di riprodurre se stesse (self-renewal) e di differenziarsi in diversi tipi cellulari (multipotenza).
Si è dimostrato che nelle nefrosfere, capaci di generare in vitro ed in vivo strutture tubulari renali, sono attivi i percorsi molecolari tipici delle cellule staminali, sono presenti cellule a diversa differenziazione e maturazione e che in ogni nefrosfera è presente circa una cellula con proprietà staminali.
Utilizzando il colorante fluorescente PKH26 è stato possibile identificare e isolare dalle nefrosfere le cellule quiescenti a più alta fluorescenza, chiamate PKHhigh, che mostrano le caratteristiche di self-renewal e di multipotenza, differenziando in diversi tipi cellulari renali, e possono sopravvivere indifferenziate in vivo.
«Le prospettive aperte dall’identificazione e dall’isolamento di una popolazione omogenea di cellule renali umane con le proprietà delle staminali adulte – spiega il professor Perego – sono legate alla possibilità di comprendere meglio i meccanismi che regolano la loro replicazione e differenziazione nel tessuto renale. Si apre quindi la strada a un impiego nella medicina rigenerativa, in particolar modo nelle patologie renali, che in prospettiva potrà portare a un minore o più tardivo ricorso alla dialisi o al trapianto renale».
Una maggior conoscenza delle staminali renali normali potrà inoltre aiutare a comprendere meglio i meccanismi che sono alla base dell’insorgenza dei tumori renali, in accordo con la teoria Cancer Stem Cell, secondo la quale sono le cellule staminali tumorali a mantenere la crescita del tumore, aprendo nuove possibilità terapeutiche per i tumori renali, particolarmente resistenti alla terapia.
Alla ricerca hanno collaborato l’Unità Operativa di Urologia dell’Ospedale Bassini di Cinisello Balsamo dell’Azienda Ospedaliera Istituti Clinici di Perfezionamento di Milano, l’Unità di Anatomia Patologica e il Laboratorio di Citometria dell’Ospedale San Gerardo di Monza e la Divisione di Medicina Rigenerativa, Cellule Staminali e Terapia Genica, dell’Istituto Scientifico San Raffaele di Milano. Lo studio è stato sostenuto in parte anche da finanziamenti privati, attraverso la “Associazione Gian Luca Strada Onlus“.

Immagini rappresentative di nefrosfere. In B e C è evidente la tipica distribuzione del colorante rosso PKH26 all’interno della nefrosfera.
Figura 2

Strutture tubulari ottenute dalle nefrosfere (A) in vitro, coltura tridimensionale in collagene, (B) in vivo, sotto la capsula renale di un topo immunodepresso.
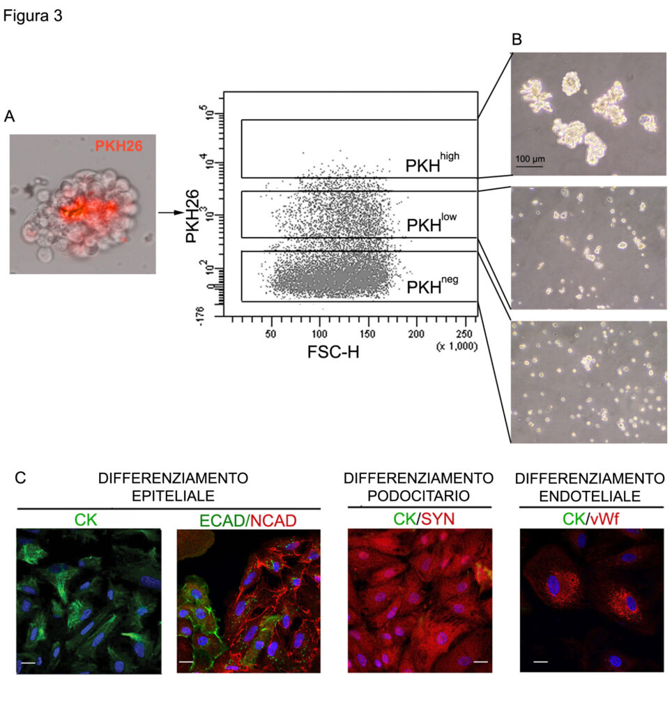
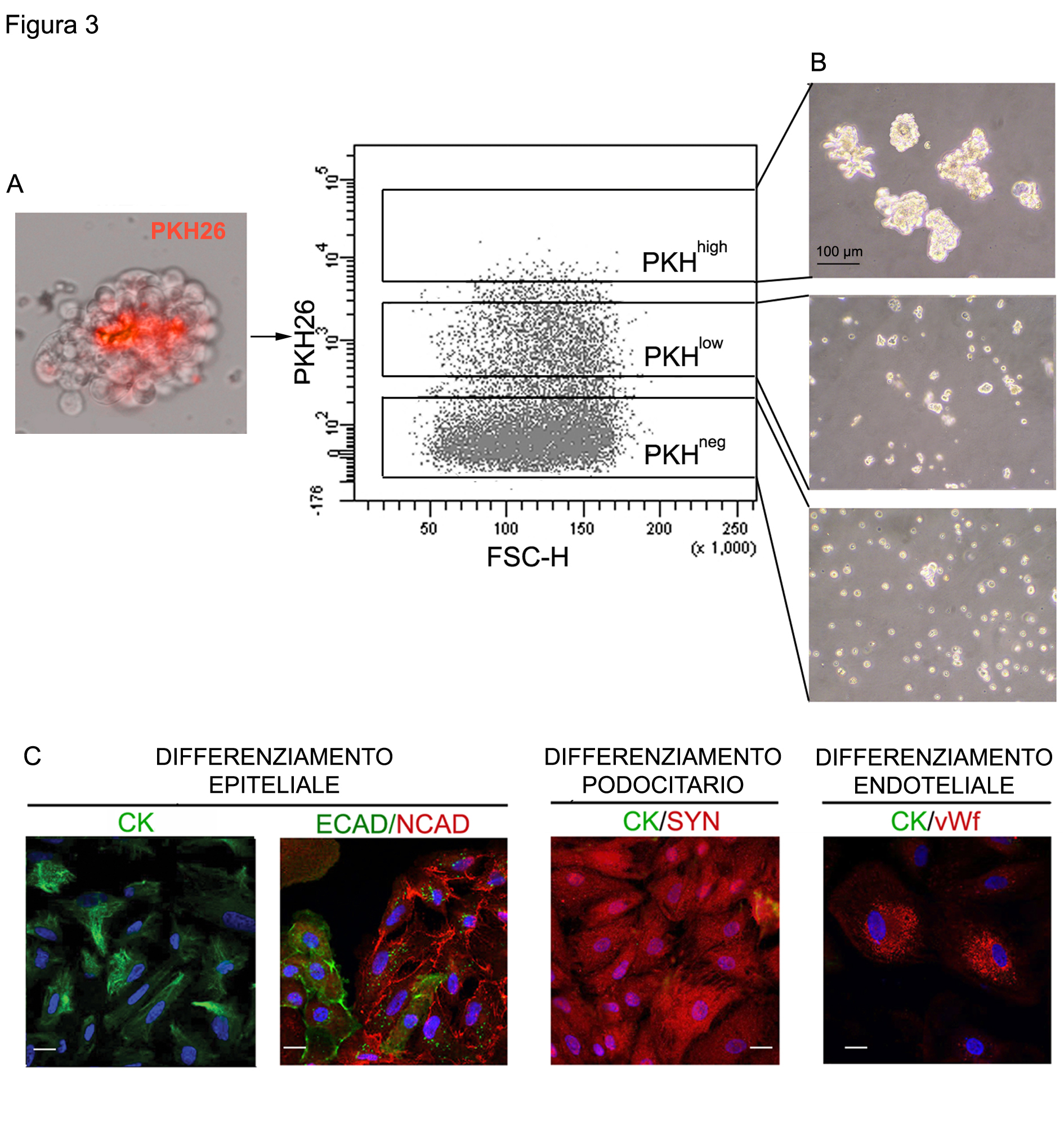
Figura 3

Isolamento e valutazione delle proprietà staminali delle cellule PKHhigh. (A) Identificazione e separazione delle cellule PKHhigh dalle nefrosfere. (B) Valutazione delle capacità di self-renewal delle cellule PKHhigh mediante formazione di nuove nefrosfere. (C) Valutazione delle capacità differenziative delle cellule PKHhigh in senso epiteliale, podocitario ed endoteliale.