Tumori al colon e farmaci biologici: tutti i numeri dal congresso.
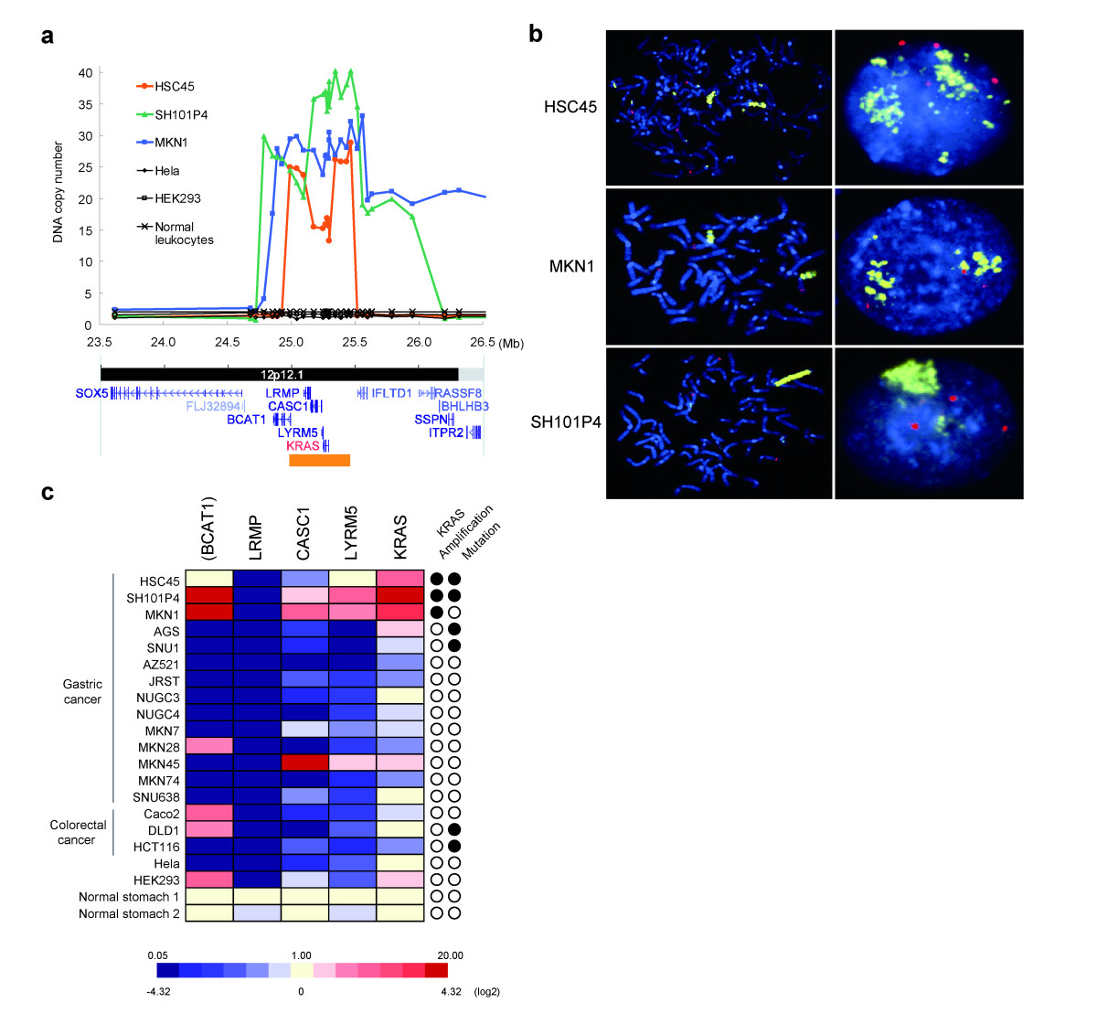
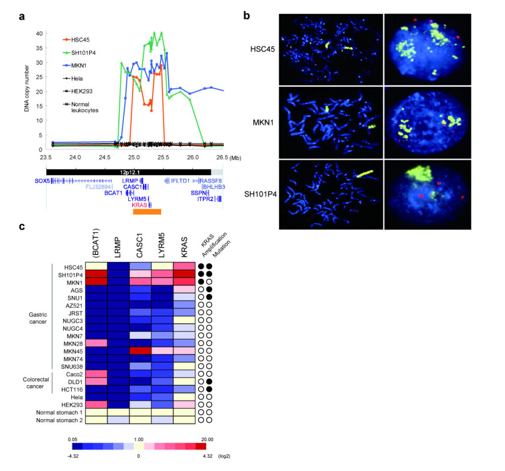
Amplificazione gene Kras

BERLINO (22 settembre) – Due mesi di vita in più per i pazienti con tumore al colon, se trattati oltre che con la chemioterapia (da sola assicura una sopravvivenza di quattro mesi), anche con un anticorpo biologico come il panitumumab. È questa una delle novità presentate al Congresso Europeo di Oncologia (Ecco-Esmo) in corso a Berlino.
«Sono almeno sette, oggi, i farmaci attivi contro il tumore del colon metastatizzato – spiega Roberto Labianca, direttore dell’oncologia ed ematologia agli Ospedali Riuniti di Bergamo – e ogni mese si registrano progressi, piccoli e grandi passi verso la cronicizzazione della malattia.
Il tumore al colon è uno di quelli più frequenti, con 38-40 mila casi ogni anno in Italia. Qui la chirurgia è il primo passo e guarisce la metà dei pazienti, ma molto dipende dallo stadio in cui si trova il tumore: quelli al primo stadio guariscono al 99%, ma sono solo il 5% del totale. Da tempo si sta cercando di estendere a tutta Italia i programmi di screening, per far salire quel 5% intervenendo in maniera sempre più precoce».
Dove la chirurgia non basta, per i tumori che hanno già interessato i linfonodi c’è la chemioterapia. «Se un tumore del colon metastatizza – spiega l’oncologo – la sopravvivenza media è di 5-6 mesi senza alcun trattamento. La chemioterapia ha portato questo tempo medio di vita a 2 anni (con punte di 3-4 anni). E in questa fase si inseriscono 3-5 linee di terapia: panitumumab usato da solo come terza linea di trattamento ha aggiunto 4 mesi senza progressione della malattia».
La scoperta che un terzo dei pazienti ha il gene Kras mutato, e che per questo non risponde al farmaco, ha permesso di concentrare la terapia biologica sui restanti due terzi. Oggi uno studio di fase III mette insieme panitumumab e chemioterapici e dimostra che così la risposta al farmaco aumenta di 3 volte assicurando in media altri due mesi in più (con punte di 4-6 mesi) di libertà dalla progressione della malattia. «Mesi importanti – conclude Labianca – che permettono di tentare altre strade, di portare avanti altre terapie con l’obiettivo di controllare la malattia cronicizzandola».